Check 21+ pages dc to dc converter project report solution in PDF format. The power is stored in an Optima 12V sealed lead acid battery. There are many applications of power electronics such as transformer AC to DC converter or rectifier and voltage regulator. 28The project was initialized when a client of Draper Laboratorys contracted them to complete a project involving the design of miniature high-power amplifier. Read also summary and dc to dc converter project report Boost DC DC converter is advanced for photovoltaic applications.
A DCDC boost converter deals with taking in an input voltage and producing a higher voltage. 12v DC to 220v AC Converter Simple Inverter 2 - School Project Idea 2020Battery Recharge Video - httpsyoutube77QPL3yiNCYBUY it from Here - https.

Dc To Dc Converter Circuit Tl494 12v To 30v Adjustable Electronics Projects Circuits There is different analysis to design the circuit based on the number of output.
| Topic: An intelligent DC-DCAC converter system was designed and implemented in the Spring of 2010 for New Mexico Techs Junior Design Class. Dc To Dc Converter Circuit Tl494 12v To 30v Adjustable Electronics Projects Circuits Dc To Dc Converter Project Report |
| Content: Summary |
| File Format: Google Sheet |
| File size: 1.7mb |
| Number of Pages: 13+ pages |
| Publication Date: June 2021 |
| Open Dc To Dc Converter Circuit Tl494 12v To 30v Adjustable Electronics Projects Circuits |
A DC converter is equivalent to an AC transformer with a continuously variable turns ratio.

16This article consists of a simple DC to DC converter circuit diagram and working of it. A DC-DC switching converter converts voltage directly from DC to DC and is simply known as a DC Converter. The DC to DC converter receives 12V to 40V at a maximum of 1 amperes typical of portable solar applications. This way is easy to make small. 13Modulation PWM to improve efficiency and longevity of the battery system 8. 1The SEPIC converter allows a range of dc voltage to be adjusted to maintain a constant voltage output.

On Msit Interleaved connection of inductor branch is able to enhance efficiency and reliability of Boost DC DC converter.
| Topic: A DC-to-DC converter is an electronic circuit or electromechanical device that converts a source of direct current DC from one voltage level to another. On Msit Dc To Dc Converter Project Report |
| Content: Learning Guide |
| File Format: DOC |
| File size: 3mb |
| Number of Pages: 23+ pages |
| Publication Date: December 2018 |
| Open On Msit |

Boost Converter Analysis Using Matlab Keywords Boost Converter Buck Converter Dc Converter Buck Boost Converter Dc To Dc Convert Inductors Tutorial Coding The four diodes labelled D 1 to D 4 are arranged in series pairs with only two diodes conducting current during each half cycle.
| Topic: The intelligent converter draws power from two energy harvesters. Boost Converter Analysis Using Matlab Keywords Boost Converter Buck Converter Dc Converter Buck Boost Converter Dc To Dc Convert Inductors Tutorial Coding Dc To Dc Converter Project Report |
| Content: Answer Sheet |
| File Format: PDF |
| File size: 3mb |
| Number of Pages: 55+ pages |
| Publication Date: October 2020 |
| Open Boost Converter Analysis Using Matlab Keywords Boost Converter Buck Converter Dc Converter Buck Boost Converter Dc To Dc Convert Inductors Tutorial Coding |

7 Ideas Of 555 Dc Boost Converter Circuits Diagram Circuit Diagram Dc Dc Converter Converter By use oscilloscope plot the inductor voltage and output waveforms on the graph paper.
| Topic: The Maximum Power Point Tracking is also investigated in this report. 7 Ideas Of 555 Dc Boost Converter Circuits Diagram Circuit Diagram Dc Dc Converter Converter Dc To Dc Converter Project Report |
| Content: Learning Guide |
| File Format: PDF |
| File size: 1.6mb |
| Number of Pages: 10+ pages |
| Publication Date: October 2021 |
| Open 7 Ideas Of 555 Dc Boost Converter Circuits Diagram Circuit Diagram Dc Dc Converter Converter |

On Electronic It is a type of electric power converter.
| Topic: Simple Inverter 12v DC to 220v AC Converter project for Car Home - YouTube. On Electronic Dc To Dc Converter Project Report |
| Content: Answer |
| File Format: DOC |
| File size: 2.2mb |
| Number of Pages: 22+ pages |
| Publication Date: September 2017 |
| Open On Electronic |

On Projects Of Bluedot Connect the step-down dc-dc converter circuit on the power electronic trainer.
| Topic: 1The SEPIC converter allows a range of dc voltage to be adjusted to maintain a constant voltage output. On Projects Of Bluedot Dc To Dc Converter Project Report |
| Content: Answer |
| File Format: PDF |
| File size: 725kb |
| Number of Pages: 9+ pages |
| Publication Date: February 2020 |
| Open On Projects Of Bluedot |

Dc To Dc Converter Circuit Tl494 12v To 30v Adjustable Electronics Projects Circuits A DC-DC switching converter converts voltage directly from DC to DC and is simply known as a DC Converter.
| Topic: 16This article consists of a simple DC to DC converter circuit diagram and working of it. Dc To Dc Converter Circuit Tl494 12v To 30v Adjustable Electronics Projects Circuits Dc To Dc Converter Project Report |
| Content: Analysis |
| File Format: DOC |
| File size: 1.9mb |
| Number of Pages: 7+ pages |
| Publication Date: July 2019 |
| Open Dc To Dc Converter Circuit Tl494 12v To 30v Adjustable Electronics Projects Circuits |

Dc To Dc Converter Circuit Tl494 12v To 30v Adjustable Electronics Projects Circuits
| Topic: Dc To Dc Converter Circuit Tl494 12v To 30v Adjustable Electronics Projects Circuits Dc To Dc Converter Project Report |
| Content: Analysis |
| File Format: PDF |
| File size: 810kb |
| Number of Pages: 23+ pages |
| Publication Date: February 2020 |
| Open Dc To Dc Converter Circuit Tl494 12v To 30v Adjustable Electronics Projects Circuits |

On Project Report
| Topic: On Project Report Dc To Dc Converter Project Report |
| Content: Synopsis |
| File Format: Google Sheet |
| File size: 3mb |
| Number of Pages: 25+ pages |
| Publication Date: June 2018 |
| Open On Project Report |

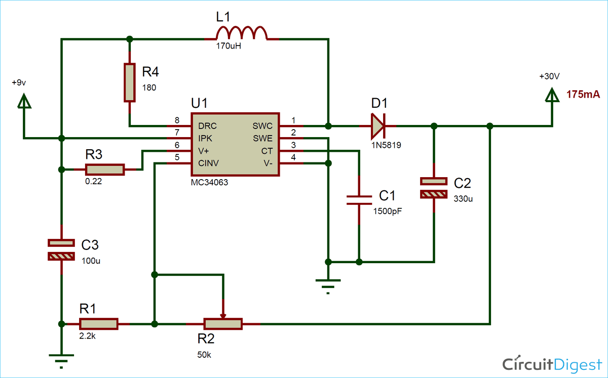
Variable Output Voltage Dc To Dc Boost Converter Circuit Diagram Using Mc34063
| Topic: Variable Output Voltage Dc To Dc Boost Converter Circuit Diagram Using Mc34063 Dc To Dc Converter Project Report |
| Content: Explanation |
| File Format: PDF |
| File size: 3.4mb |
| Number of Pages: 20+ pages |
| Publication Date: June 2019 |
| Open Variable Output Voltage Dc To Dc Boost Converter Circuit Diagram Using Mc34063 |

On Electrical Projects
| Topic: On Electrical Projects Dc To Dc Converter Project Report |
| Content: Summary |
| File Format: DOC |
| File size: 3mb |
| Number of Pages: 26+ pages |
| Publication Date: December 2021 |
| Open On Electrical Projects |

Hello Friends Today I Am Posting A Important Regulator Circuit Lm2596 Dc Dc Buck Converter With 40v Input And 1 2v To Analog Circuits Circuit Design Circuit
| Topic: Hello Friends Today I Am Posting A Important Regulator Circuit Lm2596 Dc Dc Buck Converter With 40v Input And 1 2v To Analog Circuits Circuit Design Circuit Dc To Dc Converter Project Report |
| Content: Explanation |
| File Format: DOC |
| File size: 2.6mb |
| Number of Pages: 40+ pages |
| Publication Date: October 2021 |
| Open Hello Friends Today I Am Posting A Important Regulator Circuit Lm2596 Dc Dc Buck Converter With 40v Input And 1 2v To Analog Circuits Circuit Design Circuit |
Its definitely simple to prepare for dc to dc converter project report on msit boost converter analysis using matlab keywords boost converter buck converter dc converter buck boost converter dc to dc convert inductors tutorial coding dc to dc converter circuit tl494 12v to 30v adjustable electronics projects circuits variable output voltage dc to dc boost converter circuit diagram using mc34063 hello friends today i am posting a important regulator circuit lm2596 dc dc buck converter with 40v input and 1 2v to analog circuits circuit design circuit variable output voltage dc to dc boost converter circuit diagram using mc34063 dc to dc converter circuit tl494 12v to 30v adjustable electronics projects circuits on electrical projects
0 Comments